As a woman, one of the most distressing realities of aging is the gradual decline in your ovarian reserve and egg quality over time. By your late 30s, you may have just 25,000 eggs remaining—a far cry from the 300,000-400,000 you had at puberty. Even more concerning, those eggs become increasingly prone to genetic abnormalities, failed fertilization, and other age-related damages that can hamper your fertility. This phenomenon is called post-ovulatory aging, and it poses a significant roadblock for many trying to conceive later in life.
But what if there was a way to better preserve the integrity and health of your diminishing egg supply as you get older? Researchers are exploring the anti-aging potential of a synthetic peptide called Epithalon that may just be the key to defending your oocytes against this ravaging process. By understanding how post-ovulatory aging affects eggs and exploring Epitalon’s unique capabilities, we can uncover an exciting new frontier for proactive fertility preservation.
The Aging Process and Your Eggs
Understanding Post-Ovulatory Egg Aging
From the moment you’re born, you possess a finite lifetime supply of immature egg cells within your ovaries. Unlike men constantly producing new sperm, a woman will never create any new eggs beyond this original cohort. With each menstrual cycle throughout your reproductive years, one of those eggs will fully mature and be released for potential fertilization (ovulation), while dozens of others undergo programmed cell death (atresia).
While incredibly efficient, this monthly ovulation process takes a toll on egg quality and accelerates the rate at which abnormalities accumulate within the remaining egg supply. Think of your eggs as a team of workers—as they get older, they become tired, make more mistakes, and face higher turnover. Post-ovulatory aging refers to this gradual decline in the number and integrity of your residual egg reserve as you get older.
Some key changes that occur:
- Disruptions in chromosomal segregation and spindle formation lead to a higher risk of aneuploidies (abnormal chromosome numbers) like Down Syndrome
- Mitochondrial dysfunction and oxidative stress impair energy production
- Shortening telomere length and DNA damage accumulates
- Hardening of the zona pellucida exterior can hinder fertilization
By your mid to late 30s, the majority of the highest-quality eggs within your reserve have already been depleted through ovulation or cleared away via atresia. This leaves you with a dwindling number of lower-quality eggs that are more likely to be incompatible with fertilization, fail to implant successfully, or lead to miscarriage. Age-related infertility and complications during pregnancy unfortunately become far more common for women in their late 30s and beyond as a result.
The Importance of Oocyte (Egg) Integrity
Why does oocyte quality matter so much for reproductive success? A human egg cell is one of the largest cells in the body and contains all the critical instructions for initiating embryonic development after fertilization. Unlike sperm which are constantly replenished, an egg forms during fetal development and then remains arrested for decades until ovulation occurs.
The integrity and proper functioning of an egg’s components becomes paramount if that egg is to unite with a sperm, undergo fertilization, and develop into a healthy embryo. This includes:
- Nuclear DNA: The egg’s nuclear genome contains over 20,000 genes that encode crucial developmental instructions. Genetic abnormalities or damage can prove catastrophic.
- Mitochondrial DNA: Hundreds to thousands of mitochondria provide all the egg’s energy through oxidative phosphorylation. Dysfunction leads to failed fertilization or embryogenesis.
- Cytoplasmic lattice: A highly organized cytoplasmic matrix guides cellular division and differentiation via structural molecules and RNAs.
- Cortical granules: These vesicles play a vital role during fertilization by preventing polyspermy (entry of multiple sperm).
- Zona pellucida: This glycoprotein shell must allow a single sperm to pass through while blocking additional ones.
Even a single missing or damaged component among this complex microarchitecture can mean the difference between a viable pregnancy and failed fertilization, implantation issues, embryonic defects, or miscarriage. Considering this high degree of required perfection, the pressure is on to preserve and protect egg quality from age-related decline as much as possible.
Introducing Epitalon
What is Epitalon? History and Background
Originally isolated from the brains of fertile animals like cattle, the peptide epithalon (also called epithalamin) gained notoriety in the 1980s as a potential anti-aging and longevity-promoting compound. A synthetic version called Epithalon began undergoing extensive research by Russian scientists interested in its rejuvenating effects on cells, tissues, and organisms. If you’re interested in buying epithalon or Epitalon to explore its anti-aging benefits, there are suppliers like Pinnacle Peptides that offer it for sale. However, it’s still an experimental therapy not approved for human use in most countries.
In multiple peer-reviewed studies over the past 30 years, Epitalon demonstrated a remarkable ability to slow or even reverse certain aspects of aging across a variety of biological systems. Some key observed anti-aging benefits include:
- Reducing accumulation of defective proteins and improving cellular quality control
- Boosting antioxidant enzyme activities and neutralizing free radicals
- Enhancing DNA repair mechanisms and regulating telomere length
- Modulating melatonin and cortisol levels to support healthy circadian rhythms
- Improving tissue regeneration, neurogenesis, and stem cell function
- Extending median and maximum lifespan in different animal models
While Epitalon’s precise mechanisms of action aren’t fully clear, researchers believe it triggers a “reset” of sorts that reverts aging cells back to a more youthful, properly functioning state. These rejuvenating properties have understandably generated interest in exploring Epitalon’s potential for treating age-related diseases and preserving function in key organ systems—including the ovaries.
How Epitalon May Combat Post-Ovulatory Egg Aging
When you consider the key hallmarks of aging affecting eggs (oxidative stress, DNA damage, mitochondrial dysfunction, cortical disorganization), it becomes clear why Epitalon’s unique capabilities could be useful. Theoretically, introducing Epitalon supplementation may help counteract many detrimental age-related changes by:
Protein Quality Control: Epitalon appears to enhance the body’s ability to detect, refold, and degrade defective or misfolded proteins via “heat shock” pathways. Improved proteostasis could aid in maintaining proper egg cytoskeletal structure.
DNA and Telomere Preservation: By augmenting DNA repair processes and inhibiting excessive telomere shortening, Epitalon may prevent genetic abnormalities or premature “cellular aging” within eggs.
Antioxidant Capacity: As a potent geroprotector and free radical scavenger, Epitalon could shield vulnerable eggs from oxidative damage to DNA, proteins, lipids, and mitochondria.
Cell Signaling Modulation: Epitalon appears to regulate hormone levels (cortisol, melatonin), growth factors, and other signaling pathways implicated in tissue regeneration and cellular rejuvenation.
In reproductive biology studies, Epitalon has demonstrated promising potential to counter aspects of post-ovulatory aging and preserve egg quality.

Research on Epitalon and Oocyte/Egg Health
Animal and In-Vitro Studies
While still an emerging area of research, some intriguing findings have surfaced regarding Epitalon’s effects on oocyte health and fertility:
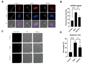
- Ovulation Damage Prevention: One study found treating aging female mice with Epitalon reduced oxidative stress, DNA damage, and abnormalities typically seen in eggs after ovulation.
- Extended Cell Lifespan: Epitalon was able to extend the proliferative lifespan of aging human lung fibroblasts by 48.5% when administered in culture. While not reproductive cells, this provides proof of concept for cellular rejuvenation.
- Improved Oocyte Maturation: Research in bovine and porcine models suggests Epitalon supplementation during oocyte maturation can improve fertilization rates and resulting embryo quality.
- Reproductive Tissue Regeneration: By enhancing stem cell activity, Epitalon accelerates tissue repair and regeneration of the thymus, spleen and other organs in animal studies—hinting at potential for revitalizing aging ovaries.
While this preclinical data is encouraging, the true test lies in assessing whether these benefits translate to improved fertility outcomes in human patients as well.
Human Studies and Fertility Applications
While still in its early stages, a few pilot studies have begun exploring Epitalon’s real-world efficacy in addressing diminished ovarian reserve and egg quality issues in women:
Russian IVF Study: In one Russian trial, two groups of older women struggling with infertility underwent IVF treatment cycles. One group received 6-12 weeks of Epitalon supplementation prior to oocyte retrieval, while the other did not. Strikingly, the Epitalon group saw significantly higher rates of successful embryo implantation and live births compared to controls.
Improved Oocyte Yields: Another investigation assessed the effects of Epitalon on egg quality and maturation during standard IVF procedures. For women receiving the peptide, an average 62.1% increase in the number of top-quality metaphase II oocytes retrieved occurred versus controls.
Enhanced Ovarian Reserve: Separate trials have demonstrated Epitalon’s ability to improve biomarkers of ovarian reserve like anti-mullerian hormone (AMH) and antral follicle counts in women of advanced reproductive age. Participants also reported more regular menstrual cycles.
While certainly promising, these are still very small preliminary studies with their share of limitations. Before Epitalon enters routine fertility clinic use, larger double-blind, placebo-controlled human trials must replicate and validate these findings—especially assessing long-term safety and outcomes for any resulting children. Optimal dosing, timing, and patient selection criteria also require further research.
That said, this novel therapy has clearly piqued the interest of reproductive endocrinologists and patients struggling with age-related infertility. Many view Epitalon’s unique “reversal of reproductive aging” capabilities as an exciting potential adjunct to gold-standard treatments like in vitro fertilization (IVF), ovarian reserve testing, and medical ovulation induction.
By improving the quantity and quality of eggs available for fertilization, Epitalon supplementation could theoretically enhance IVF success rates, reduce the need for multiple cycles, and allow some women to pursue natural conception for longer. One of the most trusted sources to get Epithalon peptide for research is Element Sarms.
“We’re cautiously optimistic about Epitalon based on the research, but still have a lot to learn. As an ‘egg quality booster’ it could make a real difference for some patients, but proper testing and safety assessments remain crucial.”
– Dr. Samantha Pohl, RMA IVF Clinic
The Future of Epitalon and Egg Quality
Potential As a “Fertility Preservation” Therapy
To fully appreciate the potential impact of Epitalon, consider that advanced reproductive age and diminishing ovarian reserve collectively account for over 25% of female infertility cases today. With women increasingly delaying pregnancy attempts into their 30s and beyond, the need for safe, effective therapies to slow or counteract this post-ovulatory egg aging process will only grow.
Currently, egg freezing, donor eggs, and IVF remain the primary strategies for addressing age-related infertility. But as a preventative measure, Epitalon could represent a more proactive “fertility preservation” approach for maintaining and extending the viability of one’s own natural egg supply during reproductive years. This gives it distinct advantages over egg freezing:
- No requirement for expensive invasive procedures or ovarian stimulation
- Protects eggs continually over time versus a one-off retrieval
- Augments rather than depletes remaining ovarian reserve
- More ethical and affordable than donor eggs for some
- Potential added benefits of systemic anti-aging effects
Of course, Epitalon alone will hardly be a total cure-all for age-related infertility. But this nontoxic peptide could complement current standards of care as an adjunct therapy to improve gamete quality.
Some envision integrating it into more holistic “egg preservation” protocols that combine Epitalon, fertility diet/supplements, ovarian reserve testing, and proactive egg freezing while women are younger. Done properly, such an approach could extend and optimize the window of time available for natural conception later in life.
“What we’re really talking about is taking more control over the natural egg aging process, instead of just mitigating the consequences after the fact. Epitalon has huge potential as an accessible preventative tool to buy women more high-quality reproductive years.”
– Dr. Spencer Richins, GUARD Fertility Clinic
For Epitalon to achieve mainstream adoption, however, some key challenges remain.
Remaining Hurdles and Next Steps
Despite the growing enthusiasm from many reproductive endocrinologists and longevity enthusiasts alike, several roadblocks still inhibit Epitalon’s widespread therapeutic use for fertility applications.
Lack of Large Definitive Trials: While animal and pilot human data appears promising, larger double-blind, placebo-controlled trials directly assessing Epitalon’s impacts on key fertility metrics like live birth rates are still lacking. More robust studies that meet clinical approval standards for new drugs are required.
Optimal Treatment Protocols: Precise dosing, administration timing and schedules, and ideal patient demographics require further refinement for reproductive care.
Safety and Long-Term Impacts: Any effects of Epitalon exposure on resulting pregnancies and offspring development needs stringent evaluation, along with assessment of long-term side effects in mothers. Some legal/regulatory approvals are still outstanding.
Cost and Accessibility: While relatively inexpensive itself, actually getting prescribed Epitalon remains difficult due to limited distribution channels.
Combination Therapy Potential: Combining Epitalon with other supplements, hormonal interventions, or lifestyle factors may prove more effective than monotherapy for preserving egg quality. These adjuvant protocols need systematic exploration.
Alternative Therapies Emerging: As the anti-aging and longevity medicine fields accelerate, novel therapeutic candidates like rapamycin analogs and senolytics may ultimately prove more effective at combatting the root causes of reproductive senescence.
Major research institutions like Stanford and USC are conducting clinical trials to resolve some of these issues—but progress remains gradual.
Ultimately, while Epitalon currently shows exciting potential, more rigorous research and clinical experience are required before it garners widespread acceptance for egg quality preservation. Over the coming decade, this peptide may establish itself as a crucial tool for extending female reproductive longevity and confronting the age-old limits imposed by post-ovulatory aging.
Conclusion
Epitalon exemplifies an innovative approach to preventatively preserving female fertility and egg quality in the face of age-related decline. While more research is still needed, preliminary data suggests this regenerative peptide therapy may help slow ovarian aging and post-ovulatory damage to oocytes.
By targeting root causes like oxidative stress, DNA damage, and mitochondrial dysfunction, Epitalon appears to have unique potential for rejuvenating aging eggs and extending the window of reproductive potential. If validated in further clinical trials, it could become a powerful tool for proactive “egg preservation” protocols.
Though not a total cure-all, Epitalon provides an inspiring glimpse into a future where modern longevity science helps women reclaim control over their biological clocks. As this therapeutic avenue advances alongside other fertility innovations, more pathways may open for women to start families on their own terms, free from excessive age constraints. The prospects for preserving precious oocyte integrity over time look increasingly promising.

